10月25日,“中国县域/市辖区高质量发展研讨会2024”在北京中国科技会堂举行。壹城经济咨询中心(壹城智库)在研讨会上发布《中国市辖区高质量发展报告2024》。报告探讨了市辖区全面深化改革的方向和要求,分析了市辖区在新质生产力发展中的使命担当,并揭晓了“2024中国市辖区高质量发展百强”。
报告指出,市辖区在推进高质量发展中具有重要地位。一是,市辖区是中国经济政治和文化的重心。截至2023年底,977个市辖区国土面积约100万平方公里,常住人口超过6.6亿人。市辖区以全国10%左右的国土面积,承载了47%的人口和62%的经济总量(除特别说明,报告涉及的全国性指标,均未包括香港特别行政区、澳门特别行政区和台湾省数据)。二是,市辖区是推动协调发展的关键。在城市与乡村的关系中,城市是主导;在中心城市和城市群与其他区域的关系中,中心城市和城市群是主导;在市辖区与城市周边区域的关系中,市辖区是主导。城乡协调、区域协调的关键在于,城市对乡村的支持力度有多大,中心城市和市辖区的承载力有多强。三是市辖区是构筑新发展格局的枢纽。城市是建设强大的统一国内市场的重心所在,国内市场潜力主要集中在城市。同时,城市也是对外开放的主要支点。只有不断提升城市能级,增强市辖区功能,才能提升中国城市在全球城市网络中的地位,不断强化全球资源配置能力,加快构筑以国内大循环为主、国际国内双循环相互促进的新发展格局。四是市辖区是生态文明建设的重点。建设生态文明,关键是要推动产业生态化和生态产业化,推动人们生活方式的生态化转型。城市是产业生态化的主战场,只有城市才能为生态产业化提供必要市场条件。同时,由于我国大部分人口生活在城市的市辖区,城市生活方式对乡村生活方式具有引领和示范作用,因此城市也是生活方式转型的重点。
报告指出,尽管市辖区是我国经济社会发展水平最高、人口最密集的空间单元,但在部分城市,尤其是“单区市”和“双区市”,市辖区的城市化水平还偏低,工业化进程甚至滞后于全国平均水平。在部分矿区改设的市辖区,基础设施和公共服务还不健全,承载能力十分有限。在这些城市,必须以加快城市化进程为基本导向,通过体制机制创新,推动资源要素进一步向市辖区集聚,并在此基础上发挥市辖区对周边区域的辐射带动作用。
报告认为,在“撤县设区”“撤市设区”“撤并市辖区”等方面,应当继续坚持审慎态度。行政区划调整,不但要满足基本的门槛条件,严格履行必要法定程序,更要考虑“县(市)改区”和“撤并市辖区”带来的实质性影响,防止“县(市)改区”导致的城市化水平虚高和“撤并市辖区”导致的城市治理效能下降。要杜绝“县(市)改区”的“工具化”现象,就必须科学评估县市与中心城区之间的经济社会联系,只有同时满足与中心城区“耦合程度高”和“联系紧密”两个条件的县市才能推进“撤县设区”“撤市设区”。
报告指出,市辖区是新质生产力发展的沃土,因地制宜发展生产力首先就要发挥市辖区在新质生产力发展中的引领作用。一是,市辖区是技术革命的策源地。城市是高素质创新型人才的集中地,是人流、物流和信息流、资金流交汇处,为技术创新提供着生生不息的动力。城市的创新能力和创新水平,决定着整个国家的创新驱动力,决定着我们能否实现科技自立自强。二是,市辖区为要素创新性配置提供丰富场景。在城市里,新型劳动者、新型劳动资料、新型劳动对象等新质要素和传统要素优化组合和更新跃升,结构性提升了要素配置效率,提高了全要素生产率,进而推动发展质量和效益提升。三是市辖区为产业深度转型升级提供强劲动力。产业是生产力发展的基本载体,广泛运用数字化、智能化、绿色化技术推动产业转型升级,是发展新质生产力的最主要形式。市辖区是产业发展的最重要空间单元,不论是传统产业升级改造,还是战略性新兴产业和未来产业培育,都主要依托市辖区进行。四是市辖区是体制机制改革和新型生产关系塑造的试验田。发展新质生产力,必须形成与之相适应的新型生产关系。新质生产力既需要政府超前规划引导、科学政策支持,也需要市场机制调节、企业等微观主体不断创新,是政府“有形之手”和市场“无形之手”共同培育和驱动形成的。市辖区人流、物流、信息流丰富,对体制机制创新的容忍度较高,为新型生产关系探索提供了充分空间。如佛山市南海区,率先探索“公园+主理人+商业”三元融合新模式,开展人文经济学的商业创新实践,助力南海打造“湾区文商旅消费新高地”。
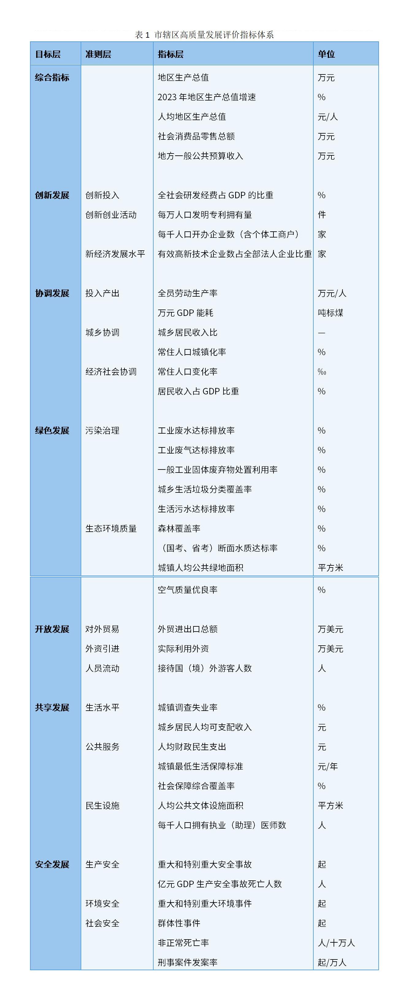
按照目标导向、问题导向和结果导向相统一的原则,为客观评价市辖区高质量发展水平,引导市辖区实现更高质量发展,结合指标设置的科学性和数据可获得性,本研究构建了市辖区高质量发展评价体系。

依据上述评价体系,报告对市辖区高质量发展状况进行了评价。报告的数据来源包括:中华人民共和国2023年国民经济和社会发展统计公报,各省市统计年鉴2023,各市辖区2023年国民经济和社会发展统计公报。
报告对内地城市的市辖区进行研究(不含港澳台),并对市辖区进行分类评价。考虑中国行政区划和行政架构的特殊性,15个副省级城市的市辖区在行政级别上与直辖市的市辖区更为接近。行政级别不同对市辖区的资源配置能力和要素承载力产生重要影响。因此,对城市市辖区分两类进行评价:一是直辖市以及行政级别为副省级城市的市辖区,共计213个市辖区;二是地级市的市辖区,共计764个市辖区。两类城市市辖区高质量发展评价排名前100位的城市如表2和表3所示。

壹城智库致力于宏观经济、区域经济、生态环境、社会发展的全方位、综合性、系统性研究,是国内城市发展、县域经济和产业园区的专业咨询机构。该智库对城市(县域)高质量发展、发展潜力、营商环境和生态建设进行持续监测,每年发布《中国城市高质量发展报告》《中国县域高质量发展报告》《中国市辖区高质量发展报告》《中国镇域高质量发展报告》《中国县域/市辖区新质生产力综合指数报告》《中国县域/市辖区生态系统生产总值(GEP)报告》以及《中国省级开发区高质量发展报告》。





